

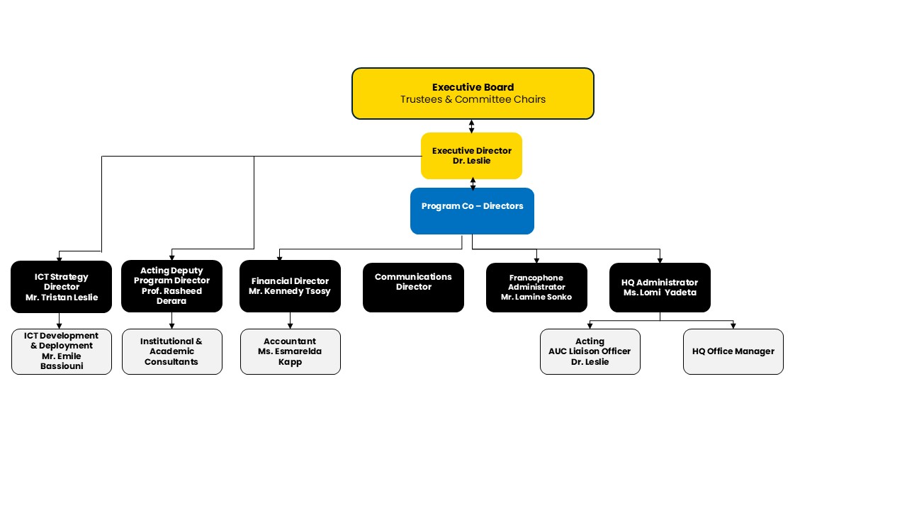
EXECUTIVE DIRECTOR & FOUNDER
Dr. (Tsgye) Rachel Titilayo Leslie, DMIN
Northwestern (BA), Catholic (MA)
Semitic and Egyptian Languages and Literatures
(Geez - Classical Ethiopic, Coptic Egyptian, Amharic, English, German, etc.)
Howard (DMIN)
DIRECTOR ICT STRATEGY
TECHNICAL COMMITTEE CHAIR
Mr. Tristan Leslie
BA (UC – Berkeley)
Programming & Coding Specialist
USA
ACTING DEPUTY PROGRAM DIRECTOR
Prof. Rasheed Olaniyi, PHD
Bayero University, Kano
Economic and Social History
Nigeria
CO-DIRECTOR FINANCE
TRUSTEE
Mr. Ndema Rukandema, MBA (Bays)
Former award-winning Coca-Cola CEO
Africa and the Middle East
Uganda
FINANCE COMMITTEE CHAIR
EXECUTIVE BOARD MEMBER
Mr. Kennedy Tsosy, MSC (London)
Organizational & Finance Consultant
30 years in 12 African countries
Kenya
Francophone Administrator, Addis Ababa HQ
Lamine Mamadou Sonko
BA (Catholic University, Louvain)
Expert in community development, 10 years+ as Country Director,
West Africa Regional Program & Partnerships Director for Child Fund
HQ Administrator, Addis Ababa
Ms. Lomi Kumsa Yadeta, MA (Addis Ababa)
Skilled Program Evaluator and M&E expert
Experienced NGO manager, Country Representative
Program coordinator for research programs
EXECUTIVE DIRECTOR & FOUNDER
Dr. (Tsgye) Rachel Titilayo Leslie, DMIN
Northwestern (BA), Catholic (MA)
Semitic and Egyptian Languages and Literatures
(Geez - Classical Ethiopic, Coptic Egyptian, Amharic, English, German, etc.)
Howard (DMIN)


